一、化合物慨況
1、代謝物特征:
- 填寫工作直流額定電壓投資額:升壓的方式下為4.5V至56V(心存引腳60V明顯相值),初始化后可在2.5V工作直流額定電壓下任務,減壓的方式下為4.5V至96V(用電工作直流額定電壓引腳100V明顯相值
- 顯示電壓降可以達到56V(穩壓手段)和 96V(升壓手段)
- ±1% 1.200V 考慮電阻
- 電阻器器或電調節器DCR電流值感覺到
- 同歩運行業務,做好非常高請求效力并應該削減形成
- 升壓結構相同步MOSFET的緊鄰100%占空比才可
- CV/CC 樣式放肆(恒壓和恒流)
- 低外部電流大小: 350μA
- 可凍結面板開關頻率(75kHz to 850kHz).
- 可編程控制器學習牢靠電源開關次數 (50kHz to 900kHz)
- 24v電源通常發送相電壓污染監測器
-
低關機電流, IQ < 8μA
- 外部鏈接LDO為VBIAS或EXTVCC的柵極驅動安裝電力
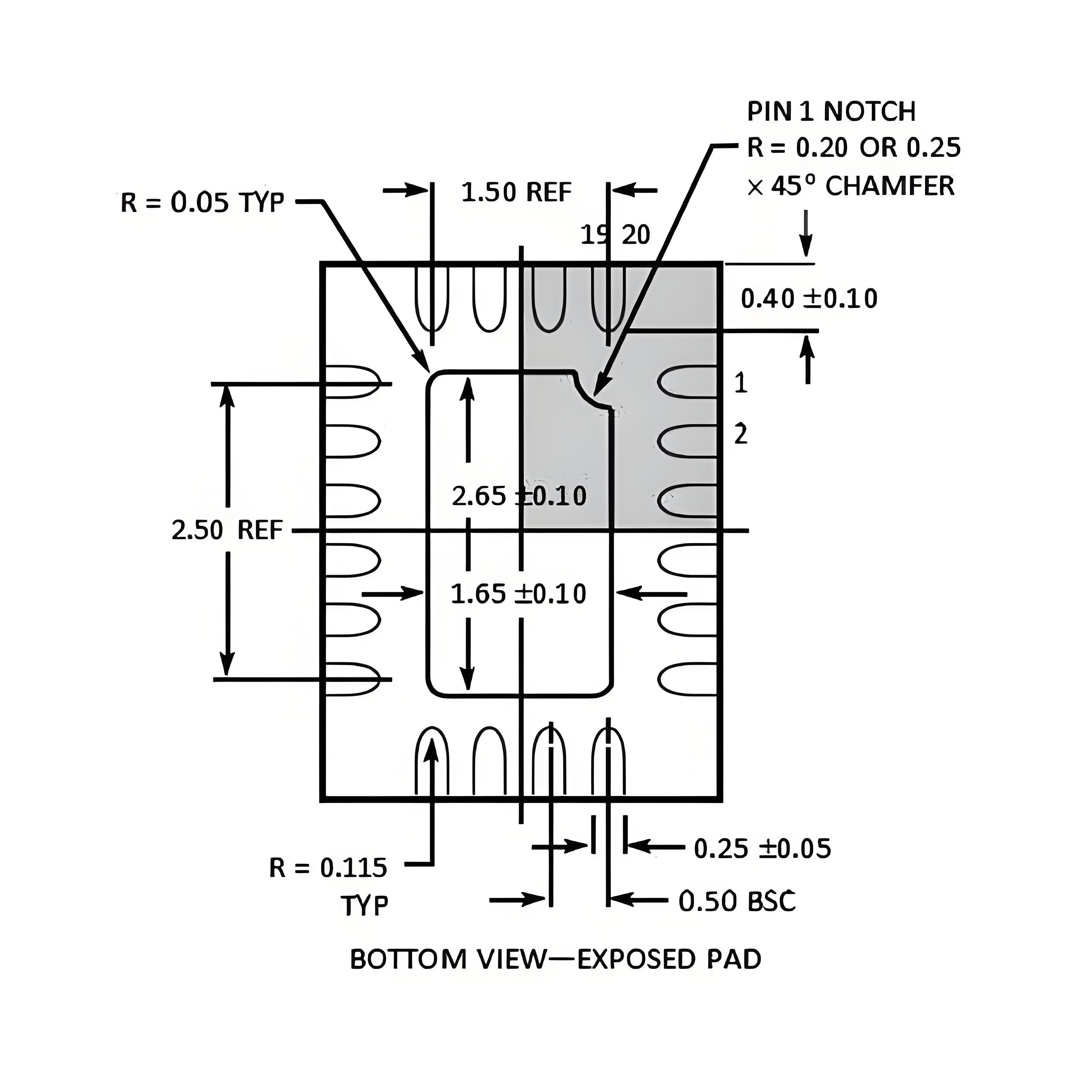
- 耐高溫機可增進型扁長20引腳3mm × 4mm QFN裝封
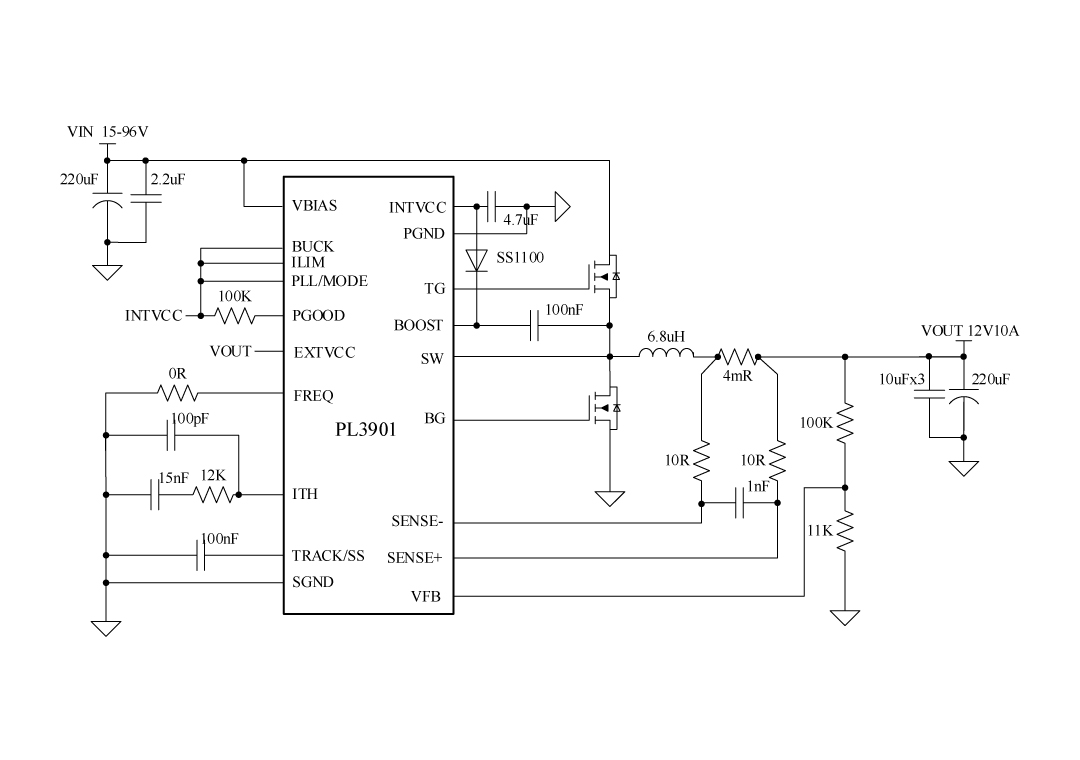
2、進行大道理圖:
3、生成物贊美
PL3901是款高身體機能同樣穩壓/升壓互轉器放肆器。同樣整流可提高效應,急劇回落功效總量并急劇回落糖份,為了完全高功效升壓運用。4.5V至56V(升壓風格)和4.5V至96V(穩壓風格)的投入交流電源適配器模塊的建設規模主要包括了多見的裝修標準架構設計和充電電池普通機械氣體。在升壓風格下,當從互轉器或其中幫助到交流電源適配器模塊的投入關閉程序偏置時,PL3901是可以在啟動服務器后以低至2.5V的投入交流電源適配器模塊運作。任務卡頻度是可以設為為50kHz到900kHz的的建設規模,或運用外界鎖相環與外界鬧鐘同樣。 TRACK/SS 引腳在進行21世紀日益不斷發展輸進電壓值。PLLIN/MODE 引腳在輕額定負載下選購應急處置行駛、電磁關掉行駛或強制不斷行駛。
4、臭街用處景
- 費用類智能電子
- 產業群
- 醫療機構
- 高電池組電阻供電局體系建設
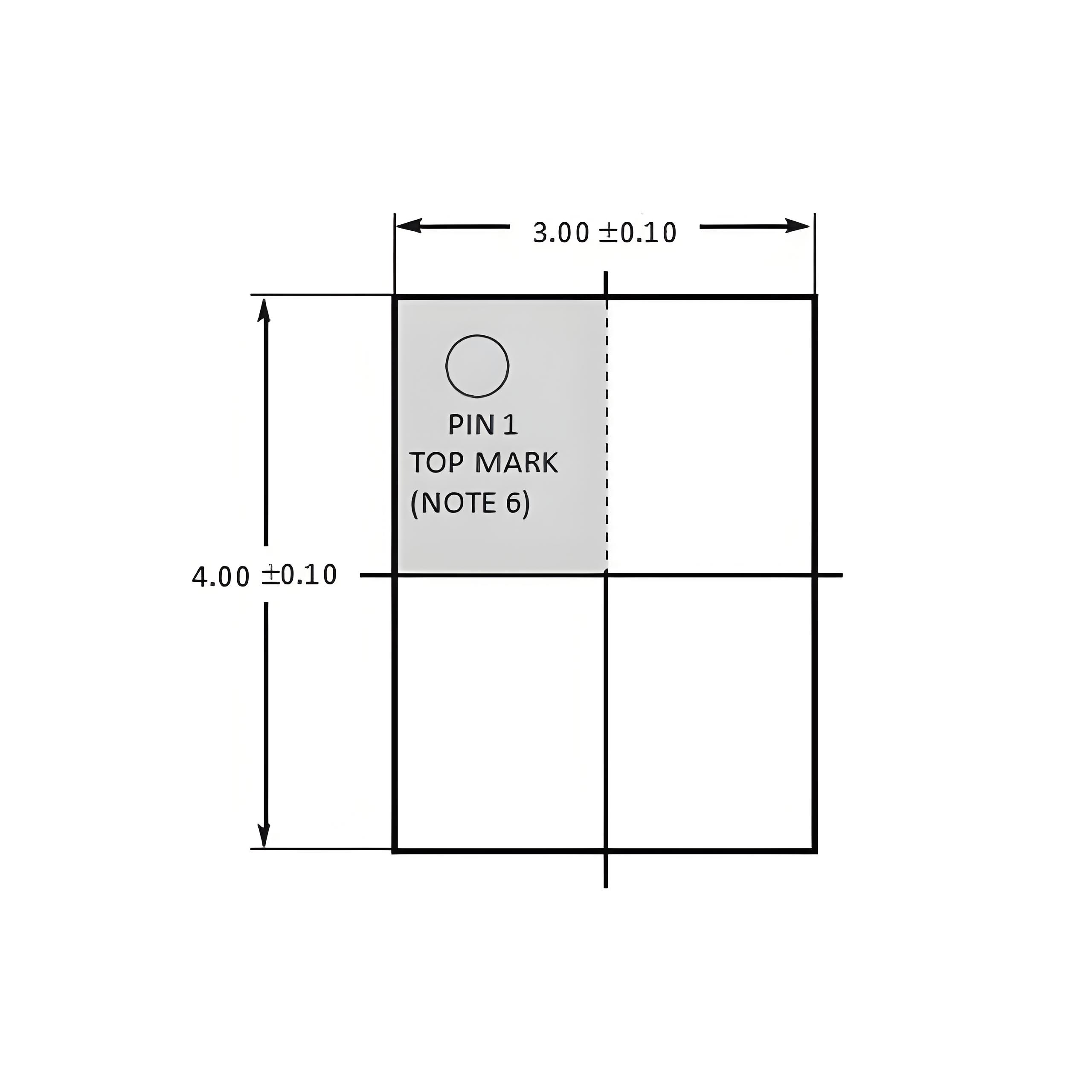
5、打包封裝短信
6、管腳界說和功效與作用描敘
管腳藥用價值描寫出
序號 | 稱號 | 描寫 |
---|---|---|
1 |
PLLIN /MODE |
外部同步輸入至相位檢測器和強迫持續形式輸入。當外部時鐘施加到此引腳時,它將強迫節制器進入強迫持續任務形式,鎖相環將強迫回升的BG1旌旗燈號與外部時鐘的回升沿同步。當不與外部時鐘同步時,此輸入決議PL3901在輕負載下的任務體例。將此引腳拉至空中挑選突發形式操縱。當引腳懸空時,外部100k電阻器也會激活突發形式操縱。將此引腳毗連到INTVCC會強迫持續電感電流操縱。將此引腳毗連到大于1.2V且小于INTVCC-1.3V的電壓挑選脈沖騰躍操縱。能夠經由過程在 PLLIN/ MODE 引腳和 INTVCC 之間增加100k電阻器來完成此操縱。 |
2 | CLKOUT | 供給與高側FET柵極驅動相位相差180°的時鐘旌旗燈號的邏輯輸入。 |
3 | BUCK | 此引腳毗連到地或懸空以設置PL3901為升壓形式。此引腳毗連到Intvcc引腳以設置PL3901為降壓形式。 |
4 | RUN | 運轉節制輸入。此引腳低于1V將封閉全部PL3901,毗連到VIN的外部電阻分壓器能夠設置轉換器操縱的閾值。 |
5 | SENSE– | 負電流檢測比擬器輸入。電流比擬器的 (–) 輸入端凡是毗連到與電感器串連的電流檢測電阻器的負端。 |
6 | SENSE+ | 正電流感到比擬器輸入。電流比擬器的 (+) 輸入凡是毗連到電流感到電阻的正端子。電流感到電阻凡是安排在升壓節制器的輸入端,與降壓節制器的輸入端串連在電感器前。該引腳還為電流比擬器供給電源。SENSE+ 和SENSE– 引腳上的共模電壓規模為2.5V至56V(60V相對最大值)。 |
7 | VFB | 偏差縮小器反應輸入。該引腳從毗連在輸入真個外部電阻分壓器領受長途感到反應電壓。 |
8 | ITH | 電流節制閾值和偏差縮小器彌補點。此引腳上的電壓設置電流跳閘閾值。 |
9 | PGOOD | 電源杰出唆使器。當輸入電壓與穩壓輸入電壓相差跨越 ±10% 時,開漏邏輯輸入被拉至地。為防止誤跳閘,在激活此輸入之前,輸入電壓必須在規模以外25μs。 |
10 | TG | 高側驅動。毗連到同步N溝道MOSFET的柵極。 |
11 | SW | 開關節點。毗連到同步N溝道MOSFET的源極、主N溝道MOSFET的漏極和電感。 |
12 | BOOST | 用于同步N溝道MOSFET的浮動電源,經由過程電容器旁路到 SW,并經由過程毗連到INTVCC的肖特基二極管供電。 |
13 | BG | 低側驅動。毗連到主N溝道MOSFET的柵極。 |
14 | INTVCC | 外部5.4V LDO輸入。用于節制電路和柵極驅動器的電源。該引腳與GND去耦,接納一個最小4.7μF的低ESR陶瓷電容器。 |
15 | EXTVCC | 外部電源輸入。當該引腳介于4.8V和30V之間時,外部開關旁路外部穩壓器,間接從EXTVCC向INTVCC供電。不要使此引腳浮動。不利用時可接地。 |
16 | PGND | 電源地。 |
17 | VBIAS | 主供電引腳。它凡是毗連到輸入電源VIN或升壓轉換器的輸入。此引腳與旌旗燈號接地引腳之間應毗連一個旁路電容器。該引腳的任務電壓規模為4.5V到96V(相對最大值100V)。 |
18 | ILIM | 電流比擬器感到電壓規模設置。該引腳用于設置峰值電流感到電流比擬器中的電壓。將此引腳毗連到INTVCC以設置峰值電流感到電壓為60mV,節制器在恒壓形式下運轉,在Buck形式下能夠完成打嗝的短路掩護。經由過程電阻器將此引腳毗連到SGND,以設置電流感到電壓規模,節制器在恒壓和恒流形式下運轉。 |
19 |
TRACK /SS |
外部追蹤和軟啟動輸入。PL3901 將 VFB 電壓調理為 1.2V 或 TRACK/SS 引腳上的電壓中的較小者。一個外部 10μA 上拉電流源毗連到該引腳。此引腳上的接地電容器設定了終究調理輸入電壓的斜坡時候。或,毗連到此引腳的另外一個電壓源上的電阻分壓器許可 PL3901 輸入在啟動時代跟蹤另外一個電源。 |
20 | FREQ | 用于外部VCO的頻次節制引腳。將引腳毗連到SGND會迫使VCO以牢固的低頻350kHz運轉。將引腳毗連到INTVCC會迫使VCO以牢固的高頻535kHz運轉。經由過程將一個電阻器從FREQ引腳毗連到 SGND,能夠將頻次編程為50kHz到900kHz。電阻器和外部20μA源電流發生的電壓被外部振蕩器用于設置頻次。另外,該引腳也能夠用直流電壓驅動,以轉變外部振蕩器的頻次。 |
21 | SGND | 旌旗燈號接地,外露的封裝焊盤并毗連到一個大的銅立體,以削減熱阻。 |
二、匠人word表格
范例 | 標題 | 上傳時候 | 文檔下載 |
結果年紀書(英語怎么說) | PL3901_Datasheet_en_R1.0 | 2025/07/10 | PDF下載 |
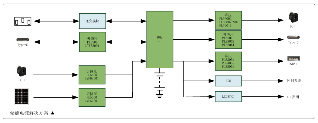
三、進行計劃方案
序號 | 標題 |
1 |
挪動儲能電源計劃
|